它未来的走向是怎样的,这很引人关注。

以太坊起源与早期发展

2013 年,以太坊诞生了。它让区块链得以快速发展,也让智能合约以及各种生态应用能够迅速发展。2015 年,以太坊选用了工作量证明共识算法。之后,它始终在寻找更为优秀的算法,期望构建出一个具备去中心化、可扩展、安全以及环保节能特性的网络。在这个时期,以太坊为 Web3 应用提供了可以生存和发展的环境。
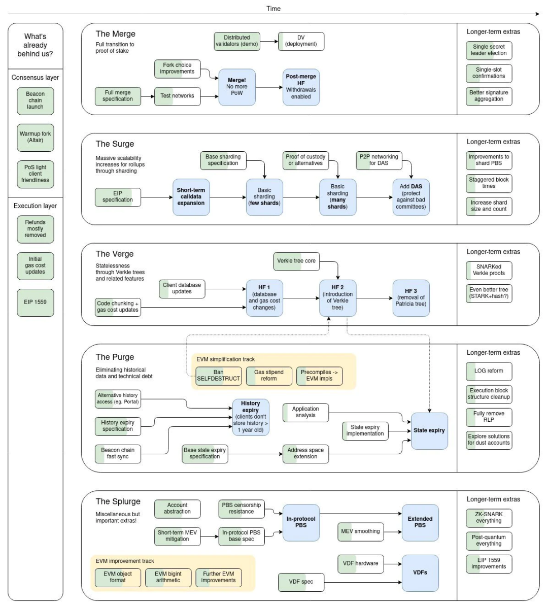
主网与信标链“合并”

当前,以太坊主网将要与信标链权益证明系统进行“合并”这一行动。这表明工作量证明机制即将被舍弃,会完全过渡到权益证明机制。预计该合并行动会在 2022 年的第三季度到第四季度这段时间完成。例如在 2022 年 3 月 15 日,以太坊合并的公共测试网 Kiln 已经正式开始运行,并且顺利地过渡到了完整的 PoS 机制。
分片链上线计划

以太坊基金会做出预估,分片链或许会在 2023 年的某一时刻开始被投入使用。这要依据合并之后的工作推进状况而定。这些分片拥有能够增强以太坊存储以及访问数据的能力,然而不会被用于执行代码。分片链正式上线,有希望进一步提高以太坊的性能。

技术更新过渡
以太坊计划从 merkle 树转变为 verkle 树,这两种树都能被视作以太坊的数据库。当前阶段,由于区块数据在持续增加,所以需要对其拓展性以及分散网络进行验证。这种技术上的更新,是为了让以太坊能够更适宜地满足不断增长的业务需求。

费用规则调整

EIP - 1559 对以太坊手续费中的基础费用作出了规定。这样一来,手续费以及交易时间的不确定性得以降低。用户在进行交易时,能够更加清晰地了解费用状况。并且 https://www.drawtime.cn,它对市场的稳定也起到了积极的作用。在一定程度上,提升了以太坊交易的效率与可预测性。
合并相关情况

以太坊的 Merge 按照既定计划展开,秉持着“最小破坏”的原则,能够使正在运行的应用客户端毫无感知地切换至 PoS。在 Ropsten 的合并进程当中,大约 14%的验证者出现了停机情况,这些停机大多是由节点配置错误所引起的,并且此问题很快就被解决了。从电话会议的相关内容能够推断出,主网 Bellatrix 的升级被安排在 9 月 6 日进行。主网 TTD 预计在 9 月 15 日开始启动。巴黎升级已经完成了硬分叉这一动作。
以太坊在发展期间存在一些情况。像 ETH2.0 给新用户营造出了不良的心理模型等。然而,它仍在持续向前推进并进行着变革。你觉得以太坊这次的技术升级能否成功应对未来的挑战?可以点赞并分享你的看法。
