
当前观察来看,数字人民币在供应链金融领域的运用并不均匀,上游环节使用较多,而下游环节接触较少。至于实现整个供应链的全面管理,这种情况极为少见。这种现象的确值得我们深入研究和讨论。
数字人民币在供应链金融上游的应用
在供应链的起始阶段,数字人民币在保理和票据贴现等方面展现出其独特作用。金融机构在给上游供应商提供应收账款融资时,借助核心企业的信用背书,数字人民币的智能合约能够更加高效地实现融资。这一情况表明了数字人民币在特定业务领域的明显优势。但这种方法有其局限性,不宜随意推广,需根据核心企业的具体情况来定。
在现实生活中,不少上游企业规模不大,它们在资金上很大程度上依赖于核心企业的信誉,借助数字人民币的智能合约来获得资金。这种做法在一些特定区域和特定产业中较为常见,比如某个地方的电子元件行业,众多小供应商就是通过这种方式迅速筹集到所需资金。
基于数字人民币智能合约的供应链全链路方案
该方案整体上很有创新,但确实存在一些缺陷。它需要依托核心企业的信用额度,并且要求核心企业具备一定的数字化技能。这种依赖性使得方案难以在更广的范围内推广。企业数字化涉及数据管理、信息系统建设等多个方面。换句话说,那些规模较小或刚开始数字化转型的企业,通常难以融入这个完整的方案中。
那些在传统制造业领域占据重要地位的大公司,尽管在行业内享有盛名,但在数字化转型的道路上却显得行动迟缓。因此,它们难以全面采纳成熟的解决方案。此外,这种情况还使得它们的前后企业无法利用数字人民币的智能合约特性,来提升供应链金融的运行效率。

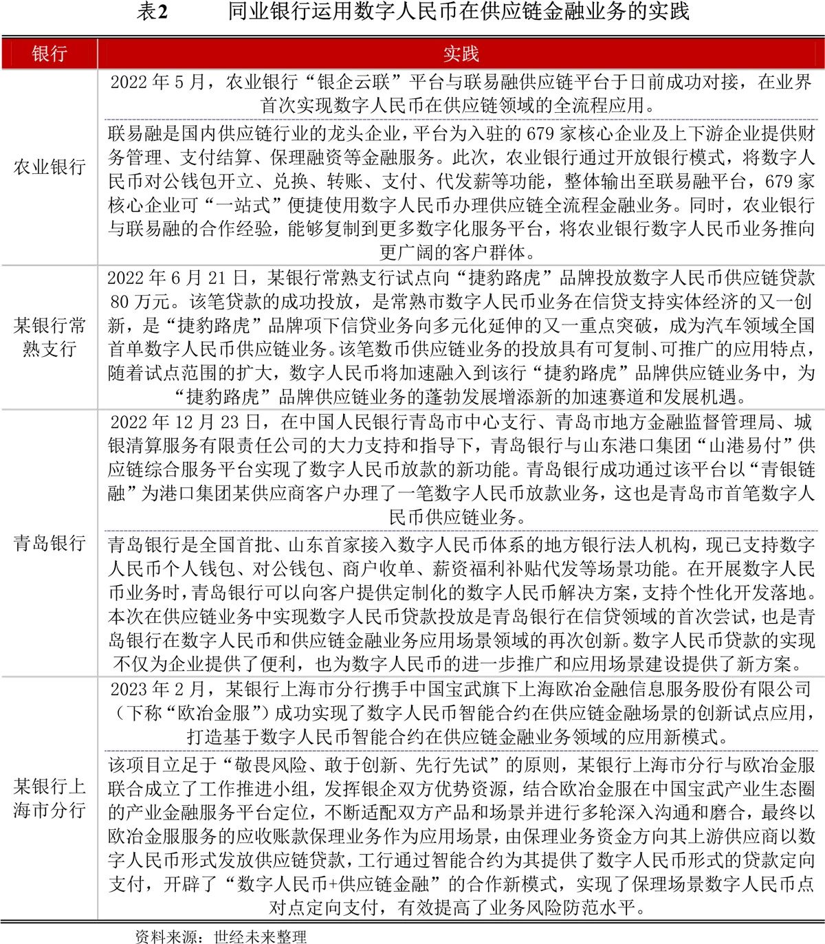
某银行的案例剖析

某银行携手京东科技,共同研发了一套以数字人民币为支撑的智能合约供应链金融服务方案,此举措颇具示范意义。观察此案例,我们发现金融界与科技企业正积极探索新型的合作路径。
银行此举被看作是开辟业务的新途径。借助这样的合作,能够更有效地迎合供应链企业的需求。对京东科技而言,其技术特长得到了充分体现,在金融科技领域实现了新的进展。例如,他们能够利用京东平台上的供应链信息,对解决方案进行数据上的优化及其他处理。
传统供应链金融业务的困境
获取传统供应链金融业务贷款所需资料通常较为困难。企业间沟通不畅,使得金融机构难以全面掌握上下游企业的经营和财务状况等关键信息。以地域分布广泛、企业众多的产业集群为例,金融机构要逐一收集企业信息,几乎是一项繁重的挑战。
众多中小微企业与核心企业间信用联系紧密,数量众多。金融机构为了减少信贷风险,一般会设定信用额度上限。观察实际业务数据后,我们发现许多中小微企业因这一限制而难以获得足够的资金。此外,供应链金融业务涉及众多关联企业,包括不同层级和渠道的供应商,这无疑增加了金融业务的复杂性。
数字人民币的应用新方向
建立数字人民币的资金封闭管理机制至关重要。该机制依托核心企业的信用,使中小微企业能够在网络平台上轻松申请贷款。一旦贷款获得批准,他们便可以使用数字钱包完成支付。这种方式的显著特点是操作流程既高效又快捷。
资金周转更加顺利,企业得以用本金加利息的总额,以数字货币的形式向金融机构偿还债务,这样的操作促进了信息传递的连贯性。此外,金融机构会根据供应商的运营模式,选择合适的智能合约模板,在可信赖的框架内执行,以防止资金被非法转移。比如,某地一家小微企业就借助这种封闭的资金管理机制,成功获得了贷款,并高效地完成了还款。
商业银行的应对举措
商业银行可以思考将央行推出的数字货币纳入其业务范围,并与关键企业建立战略伙伴关系,在特定区域打造供应链金融服务平台。这样的平台有助于解决商业信用数据的问题。例如,某城市的一家商业银行已经与当地的多家重要企业携手,开始着手搭建此类区域性的服务平台。
商业银行在票据标准化领域可先行使用数字货币。以上海票据交易系统等为例,可搭建数字票据交易市场。同时,还需推进再贴现政策的实施,扩大货币政策工具的应用范围。如此举措有助于银行紧跟数字人民币的发展步伐,抓住供应链金融的崭新机遇。
关于数字货币在供应链金融中的应用前景,您有何见解?我很期待您的看法。同时,也欢迎您点赞并分享这篇文章。