随着区块链技术持续发展,数字货币在全球金融领域成为一个关键话题。一方面,Facebook 的 Libra 项目引发了全球的关注。另一方面,美国的数字美元计划也蕴含着玄机,这背后隐藏着诸多在经济和政治方面的考量。
数字货币的定义与分类

在探讨数字货币相关问题之前,首先要了解它的定义。2018 年,国际清算银行提出了“货币之花”的概念模型。从发行人、货币形态、可获取性以及实现技术这四个维度来进行定义,这样做有助于把数字货币清晰地进行分类。不同的数字货币,它们在发行主体和应用场景等方面存在差异。比如,各国央行推出的 CBDC 与 Libra 这样的加密货币是有区别的。这为后续研究不同数字货币的发展路径奠定了基础。

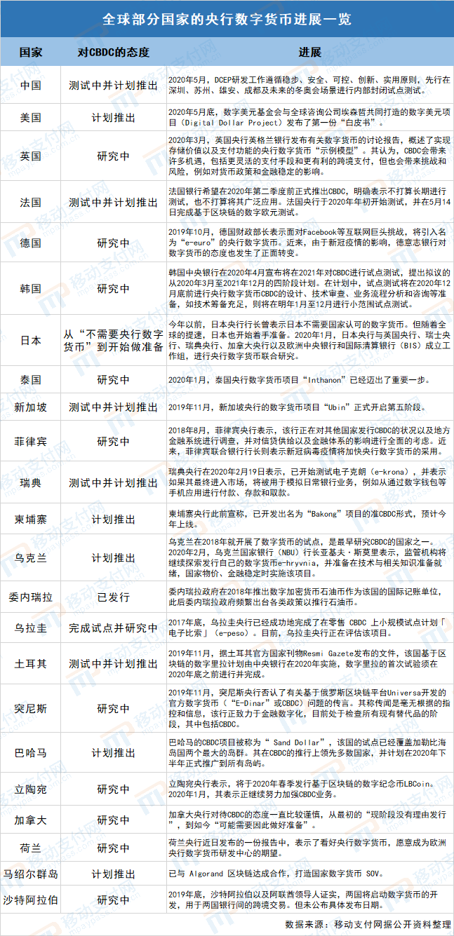
各国央行的CBDC进展
整体而言,全球各国的 CBDC 发展进程存在差异。国家清算银行在 2020 年进行的调查表明,有 10%的央行在短期内考虑发行数字货币,这些被涉及的经济体覆盖了全球 20%的人口。例如,中国的数字人民币已处于测试推广阶段。这些 CBDC 的发展方向或许会对本国货币在全球金融格局里的地位产生影响,同时也体现了各国对未来金融趋势的探索与把握。
美国数字美元计划的两面性
美国的数字美元计划存在诸多矛盾之处。5 月 29 日,数字美元项目发布了白皮书,以此构建了相关框架。然而在此之前,美国的有关部门看上去对其并不感兴趣。在 2020 年 3 月的经济刺激方案初稿中,存在数字美元计划,尽管最终稿将其删除了,但该计划的战略意图是十分明显的。并且该计划是直接计息的,这与其他国家的谨慎探索有所不同。这体现出了美国急切地想要巩固美元霸权地位的心理。

然而,美国的这种推进存在阻碍。美国国内存在多方利益,这些利益相互作用,像金融机构与政客之间的博弈,它们都会对数字美元计划推进的速度以及最终呈现的面貌产生影响。
Libra与数字美元的潜在联系
姚前认为,Libra 有可能与数字美元相结合。Facebook 正朝着成为央行数字货币服务提供商的方向转变,这一转变颇具戏剧性。数字美元的支持或许能使 Libra 顺利获得金融监管并得以推出。然而,目前两者都面临着难题,整体仍处于探索阶段,距离结合还需很长时间,期间存在诸多不确定因素。
美元霸权的今昔对比
过去美元在全球货币领域占据霸权地位。大部分国家都把美元当作主要的储备货币,然而现在这种情况发生了改变。很多国家开始降低美元储备的比例,伊朗就是一个典型的例子,它已经用人民币取代了美元的部分储备地位,并且把欧元等也一同列为外汇货币。这显示出美元的霸权正在逐步减弱,世界各国正在努力追求更加多样化的货币储备格局。
人民币国际化与未来展望
外媒认为数字人民币在全球处于领先地位,并且有可能对美元霸权产生影响,它或许能够帮助其他国家避开美国的 SWIFT 系统。然而,人民币的国际化与美元霸权之间的博弈并不能仅仅依靠数字货币来决定。中国在持续推进数字人民币的过程中,还需要考虑到全球政治经济环境等诸多方面的因素。随着全球经济格局持续发生变化,各个国家的货币战略也在不断地进行动态调整,未来的情况充满了不确定性。
看到此处,你认为数字货币最终将会以何种方式重塑全球金融格局?欢迎大家进行评论互动,给本文点赞并分享。